Entera

Agile Infrastructure For Continuous Delivery

Entera is high-speed RPC middleware used to enable enterprise-scale multi-tier client server applications. Its successor, NXTera, provides legacy and contemporary middleware users modern tools that extend their capabilities by simplifying development.

OVERVIEW

Entera is a powerful middleware product designed specifically to support legacy development languages and platforms, such as C, C++, Delphi, Java, COBOL, FORTRAN, Perl, and Pascal. It brings the power of Multi-threading and connection pooling to legacy systems development to increase their performance and improve scalability.

Entera's high speed data access mechanism provides a portable SQL-92 compliant multi-language interface for database applications. By reducing the need for vendor dependent stored procedures, Entera's data access engine provide 25% increase in performance over ODBC and stored procedure calls and up to a 45% increase in data throughput over JDBC and other RPC-based platforms. Entera supports the largest number of enterprise operating systems and interfaces with the latest development tools, GUIs, compilers and databases.

eCube Systems acquired the rights to Entera in 2002 (from Borland Software, who had previously acquired the Open Environment Corporation and Entera in 1996), and immediately began offering support to Entera customers. Today, most versions of Entera are currently supported by eCube Systems in addition to NXTera, the most advanced and current Entera version. NXTera includes new development tooling and supports more up-to-date languages and platforms. NXTera builds on Entera and delivers support for more languages, databases and major performance improvements. These performance improvements include better memory management, POSIX threads implementation and 40% quicker data access.

Today, companies using Entera have powerful options. With Entera, companies were able to create and maintain RPC-based applications, while experiencing shorter and less expensive development cycles. Entera prepares RPC and Entera-based business logic to evolve to service oriented architectures, such as .NET, J2EE and Web services. eCube Systems offers new versions of Entera that take advantage of multi-threading and 64-bit technology. Additionally, eCube's NXTera tool set extends Entera by providing modern DevOps tools, Web services extensions and tools for generating new modern clients.

Rehost your HP RISC-based applications on supported Unix/Linux servers.

Learn more about upgrading your strategic Entera-based applications. Run your Entera apps on new Unix, Windows and Linux platforms (even zLinux) and with NXTera, extend your apps to interoperate with messaging platforms, Web Services (SOAP, .NET) REST, and modern databases.

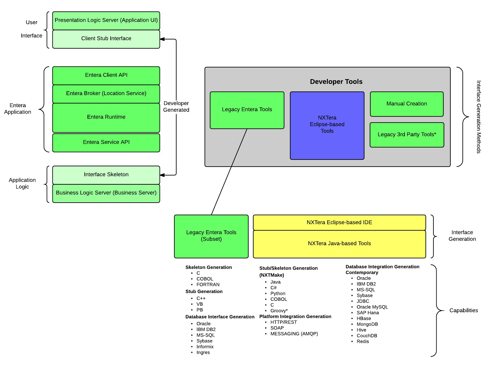
Click here to see the Entera-NXTera Architecture

TESTIMONIALS

"We see real value in the NXTera Provider Bundle. Old and unsupported components are one of the biggest challenges we face when we update legacy Delphi applications. NXTera Provider replaces the old Entera provider in existing applications and works with Delphi XE to create new high-speed applications. Whether working on projects in Latin or North America, we'll offer eCube's NXTera Provider as part of our Delphi/C++Builder modernization solutions." - Amandio Aguiar, Operations Director at Incode Software, an Embarcadero Partner in Brazil

HISTORY

Borland Enters Agreement with eCube Systems to Enhance Legacy ROI and Support Entera Product Line

Houston, TX - January 29, 2003: Borland Software Corporation (NASDAQ NM: BORL), a leading provider of technology used to develop, deploy and integrate software applications, has entered into an agreement with eCube Systems L.L.C., a provider of legacy transformation services and bridging technologies for enterprise systems. This agreement enables eCube Systems to sell, upgrade, maintain and enhance Entera� middleware product line.

The relationship leverages the eCube experience in legacy transformation, enterprise integration and distributed systems, as well as the long Borland history of delivering best-in-class technology. The relationship enables companies to increase ROI and better leverage their existing technology investments in Entera and Distributed Computing Environment (DCE) by enabling companies to:

  • Maintain, support and upgrade existing distributed applications to provide improved platform support, application throughput and data access performance
  • Reduce the risk and costs associated with developing replacement systems
  • Extract greater value from existing technical equity
  • Integrate legacy systems with contemporary architectures (XML, CORBA, and Web Services)
  • This alliance and eCube products and services are designed to enable companies to extend the capabilities of existing applications and increase the ROI derived from legacy technology investments.

Open Environment unveils Entera: industry's first Enterprise Operating Environment

BOSTON - (BUSINESS WIRE) - April 3, 1995

Open Environment Corporation today unveiled the Entera product line, a new breed of client/server software that enables companies to quickly build and manage large, global information systems, while preserving existing investments in skill sets, hardware and software systems.

Entera is a new class of software an Enterprise Operating Environment that allows companies to combine best-of- breed development tools, middleware and management tools into a single architecture. Entera overcomes the barriers to distributed computing inherent in first generation client/server application development, including the lack of scalability, manageability, security, and vendor lock-in. While most client/server tools today lock customers into their own specific technologies, Entera relies on industry standard distributed computing infrastructures, including the Open Software Foundations Distributed Computing Environment (DCE) to provide open, plug and play integration.

A key strength of Entera is that developers are not locked into an integrated environment, said Judith Hurwitz, president of the Hurwitz Consulting Group. They can continue to use familiar client-side tools as they need to scale to a more complex environment. This can be a huge benefit in terms of avoiding additional training costs. The three-tiered approach Open Environment takes in creating an environment that fosters the separation of the client presentation services from middleware, business rule creation, and data management is well thought out.

Integration of Magna X

Open Environment also announced that it will incorporate Magna X 4GL technology from Magna Software Corporation into the Entera product line. Magna X, a leading COBOL-oriented 4GL, will automate server development for application logic within the Entera Enterprise Operating Environment. The combination of these technologies will enable MIS organizations to leverage their existing skills in COBOL application development and greatly simplify the creation of three-tiered distributed applications while preserving investments in legacy systems. This approach significantly reduces learning curves and breaks down barriers to distributed computing within an organization. (Entera products with Magna X functionality will be released later this summer.)

As pioneers in three-tiered application development, both companies respective technologies work hand in hand. Open Environment has been a leader in integrating the best GUI development tools, middleware and databases in a three-tiered development framework. With this relationship, Magna brings the advantages of 4GL programming, Unix-to-mainframe integration and automatic code generation to Entera's application logic tier, said Ross Altman, vice president of marketing at Magna Software Corporation.

Over the coming months the company plans to unveil additional products within the Entera Enterprise Operating Environment to address specific needs in each area of the application generation lifecycle: design, development, deployment and management.

Development: new support for Visual Works

Entera includes an expanded implementation (version 2.1) of Open Environment's popular development tools formerly known as Encompass a first DCE-based three-tiered client/server development architecture. The three-tiered approach, pioneered by Open Environment in 1991, lets developers build and change applications easily and rapidly by separating them into three components: the user interface (client), application logic (server) and data access technology. This architecture offers a practical way to make application code portable, flexible and reusable.

Entera is specifically designed to allow customers to build enterprise-wide distributed applications based on best-of-breed products. Open Environment has now added support for Parc Place's popular development tool, Visual Works, to the wide variety of development languages and environments it supports, such as Microsoft's VisualBasic, Powersoft PowerBuilder, COBOL, C, C++ and Smalltalk.

Deployment: new support for NT

Open Environment has also added Microsoft NT to its already broad list of supported computing platforms. Entera is available for Digital OSF/1, Hewlett-Packard HP-UX, IBM AIX/6000 and OS/2, Sun Microsystems Solaris, Unisys, Microsoft Windows and Apple Macintosh. It works with major relational databases, including Oracle, Sybase, Informix, CA-Ingres and IBM DB2 and DB2 on HP-UX.

Entera allows customers to scale applications for the enterprise, by basing its Enterprise Operating Environment on the DCE infrastructure services. Entera interoperates with any vendor's compatible DCE products, including those from IBM, Sun, Digital, HP, Novell and Microsoft. Entera applications can talk via a DCE RPC to other DCE servers, execute commands remotely, utilize DCE security and naming services, and retrieve data regardless of where the DCE server resides in an enterprise. Companies can change any component of the application its database, platform or interface without having to change the application itself.

For companies not yet ready to deploy DCE, Entera also runs in standard TCP/IP environments. Applications developed with the Entera/TCP version are compatible with Entera/DCE, and can be recompiled later on to take advantage of DCE services without any recoding.

Management

Because it is an operating environment for the entire enterprise, Entera addresses one of the most overlooked needs in distributed computing today application management. To manage the disparate components of an application, Entera includes an application management tool that allows companies to monitor and control distributed computing cells across an enterprise. Users can configure Entera and other vendors DCE applications and servers, as well as restart DCE servers automatically if there is a failure. The graphical interface of Entera's management tool provides easy access to logging and auditing information. It also enables administrators of DCE clients to make changes to server configuration at runtime. For example, an application could automatically monitor and activate additional servers to handle increases in processing volume.

Design and Education

To help companies work through the unfamiliar aspects of developing, deploying and managing of distributed applications, Open Environment also unveiled a new series of services and training offerings as part of Entera. The company's Solution Services will help customers assess environments and resources, and aid in the design of distributed infrastructures and applications based on the Enterprise Operating Environment. Open Environment's new training curriculum, The Learning Center, will help customers improve their distributed computing skills. The Learning Center will offer distributed computing courses and training materials in various formats (instructor led, video, CBT, books, etc.) to meet the specific needs of the customer.

Pricing and availability

Entera software development products are available immediately with a U.S. list price beginning at $16,000 per developer and $2,000 per server runtime license.

Open Environment develops, markets and supports software that enables companies to create applications for enterprise-wide distributed computing systems. Its Enterprise Operating Environment is a pioneering architecture that allows customers to rapidly develop, deploy and manage software applications to access critical information quickly.

FEATURES & BENEFITS

Modernize your RPC applications with up-to-date versions of Entera and the NXTera Tool Set to gain:

  • Low operational cost with modern Linux, Unix and Windows version
  • Agile development with Java, C#, Python, Jython, JavaScript and Groovy
  • Integration with modern frameworks for Web Services, REST and .Net
  • Improved speed with dynamic memory management
  • 64-bit architecture support
  • Posix multi-threaded operation

SUPPORTED PLATFORMS

Entera provides support for a wide variety of Operating Systems and Databases. Current operating systems include:

  • AIX
  • HP-UX
  • SOLARIS
  • Windows Server
  • SUSE Linux
  • Red Hat Linux

Traditional Entera databases include:

  • Oracle
  • IBM DB2
  • MS-SQL
  • Sybase
  • Informix
  • Ingres

With NXTera's tool set, extend database support with a custom standards-based driver to the following databases:

  • Oracle MySQL
  • SAP Hana
  • HBase
  • MongoDB
  • Hive
  • CouchDB
  • Redis

LANGUAGES

Entera is the most flexible middleware platform for 3GL business logic. Contemporary versions of Entera natively support business services built in:

  • Java
  • C/C++
  • COBOL
  • FORTRAN
  • PASCAL

Traditional Entera clients include:

  • Powerbuilder
  • Visual Basic
  • Delphi
  • C++

With NXTera's code generation tools, applications written in the following languages can act as extended Entera clients:

  • Python
  • Jython
  • C#
  • F#
  • Groovy
  • ObjectiveC
  • JRuby

FRAMEWORKS

With NXTera, Entera applications can be extended to support and integrate with a wide selection of middleware platforms and distributed architectures:

  • Web Services
  • HTTP/REST
  • JAVA/SOAP
  • .NET/SOAP
  • GSOAP
  • IBM WebSphere MQ
  • Java Messaging Service
  • AMQP
  • RABBIT
  • STOMP

GETTING STARTED

A product demonstration of our products are available upon request. Get more information on HP-RISC re-hosting and a Level 1 Appraisal of your Entera application or receive a free re-hosting assessment and system health report.

If you are interested in a demonstration, more information, or buying this product, please contact us.

SUPPORT

Entera Middleware Support

The Entera middleware is currently running in production on many Fortune 1000 companies around the world. Its flexible middleware design enables Entera to support a variety of business applications and technical requirements.

eCube's adaptable support offerings for Entera ensure that companies can run their business and meet operational demand dependably and affordably.

Entera Technical Support

Getting Entera technical support with eCube Systems is very easy. Just contact our customer support engineers. Depending on your needs, there are two main levels of support: Gold and Platinum support. Entera customers that had support contracts through Open Environment and Borland and are familiar with the Gold and Platinum support levels. For those unfamiliar with these support levels, the chart below highlights the features. An SLA for support is available on the Downloads page.

Click here to view a sample of our Gold Support Contract

Entera Upgrade Support

Some Entera users choose to sign up for support, before upgrading to NXTera, the next generation version of Entera. To determine the level of support, an assessment of the Entera application is recommended. That way, the best level of support can be determined and the latest patches and fixes can be installed. Once a stable environment can be re-established with support and updates, the migration to NXTera can be easily conducted. If migration is not desired, eCube will continue to support existing Entera implementation. Enhancements , such as support for new middleware standards like SOAP, XML, Web Services and messaging/ESB, can be added on an as neFEATURES